編輯:北京凌鷹起重 瀏覽:5640 時間:2015-09-06
微型電動葫蘆被廣泛應用在電子、汽車、以及高新技術工業區等現代化場合,雖然很多人都接觸過微型電動葫蘆,但是微型電動葫蘆有哪些組成部分你知道嗎?
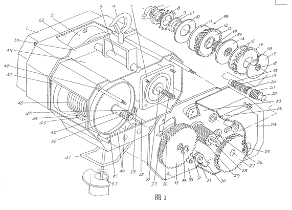
一種節能安全的微型電動葫蘆(圖1)包括具有第一殼腔(47)的主殼體(49)、配置在主殼體(49)一端的具有第二殼腔(52)的第一罩殼(1)、配置在主殼體另一端的具有第三殼腔(53)的第二罩殼(24)和彼此平行地并且以臥置狀態地設置在第一殼腔(47)中的滾筒機構(51)和電機(2),其特征在于:電機(2)為直流永磁電機;第三殼腔(53)內設置有一用于對滾筒機構(51)實施制動的并且對滾筒機構(51)超限吊重作出響應的制動機構(54),該制動機構(54)分別與滾筒機構(51)和電機(2)傳動聯結。(北京凌鷹)
上一條: 手動液壓搬運車的結構設計及優勢
下一條: 一種新型的環鏈電動葫蘆平衡結構介紹

